Finance

仿真中國金(jin)(jin)融(rong)(rong)(rong)(rong)(rong)市場(chang)(chang),利(li)用(yong)計算機技術開發虛擬(ni)市場(chang)(chang)經濟(ji)環境,以實體(ti)(ti)(ti)項(xiang)目投(tou)(tou)資為(wei)目的(de)(de)(de)(de)(de),涵(han)蓋項(xiang)目投(tou)(tou)融(rong)(rong)(rong)(rong)(rong)資決(jue)(jue)(jue)策(ce)中涉及的(de)(de)(de)(de)(de)主要理論和(he)方(fang)法,注重理論與實際相結合,正(zheng)確的(de)(de)(de)(de)(de)把握金(jin)(jin)融(rong)(rong)(rong)(rong)(rong)決(jue)(jue)(jue)策(ce)。通過投(tou)(tou)資決(jue)(jue)(jue)策(ce)、不確定性(xing)分析(xi)、風險分析(xi)、融(rong)(rong)(rong)(rong)(rong)資方(fang)案的(de)(de)(de)(de)(de)相關(guan)分析(xi)、項(xiang)目評(ping)價以及針對具(ju)體(ti)(ti)(ti)行業(ye)(ye)(ye)(ye)的(de)(de)(de)(de)(de)投(tou)(tou)融(rong)(rong)(rong)(rong)(rong)資決(jue)(jue)(jue)策(ce),融(rong)(rong)(rong)(rong)(rong)入(ru)近(jin)年來我國基(ji)礎設施建設、房地(di)產、公共事(shi)業(ye)(ye)(ye)(ye)項(xiang)目和(he)中外合資項(xiang)目的(de)(de)(de)(de)(de)投(tou)(tou)融(rong)(rong)(rong)(rong)(rong)資決(jue)(jue)(jue)策(ce)實踐新(xin)聞來影響股(gu)市、債券(quan)、基(ji)金(jin)(jin)等(deng)(deng)虛擬(ni)金(jin)(jin)融(rong)(rong)(rong)(rong)(rong)市場(chang)(chang),充分體(ti)(ti)(ti)現在投(tou)(tou)融(rong)(rong)(rong)(rong)(rong)資決(jue)(jue)(jue)策(ce)教學(xue)實踐領域的(de)(de)(de)(de)(de)前瞻性(xing)、內(nei)容的(de)(de)(de)(de)(de)新(xin)穎性(xing)以及方(fang)法的(de)(de)(de)(de)(de)實用(yong)性(xing)。企(qi)業(ye)(ye)(ye)(ye)投(tou)(tou)融(rong)(rong)(rong)(rong)(rong)資是(shi)企(qi)業(ye)(ye)(ye)(ye)的(de)(de)(de)(de)(de)財務行為(wei),其決(jue)(jue)(jue)策(ce)就是(shi)企(qi)業(ye)(ye)(ye)(ye)的(de)(de)(de)(de)(de)財務戰略。本軟(ruan)件就是(shi)為(wei)了讓學(xue)生熟悉銀(yin)行貸(dai)(dai)款(kuan)、企(qi)業(ye)(ye)(ye)(ye)間貸(dai)(dai)款(kuan)、民間貸(dai)(dai)款(kuan)、私募(mu)股(gu)權(quan)、企(qi)業(ye)(ye)(ye)(ye)上(shang)市等(deng)(deng)融(rong)(rong)(rong)(rong)(rong)資手段和(he)銀(yin)行存款(kuan)、債券(quan)、股(gu)票、基(ji)金(jin)(jin)、融(rong)(rong)(rong)(rong)(rong)資融(rong)(rong)(rong)(rong)(rong)券(quan)和(he)房地(di)產投(tou)(tou)資等(deng)(deng)投(tou)(tou)資方(fang)案,熟悉各(ge)(ge)種(zhong)(zhong)投(tou)(tou)資和(he)融(rong)(rong)(rong)(rong)(rong)資方(fang)案分析(xi),使學(xue)生更深的(de)(de)(de)(de)(de)理解(jie)投(tou)(tou)融(rong)(rong)(rong)(rong)(rong)資各(ge)(ge)種(zhong)(zhong)工具(ju)的(de)(de)(de)(de)(de)使用(yong)。 并(bing)且通過融(rong)(rong)(rong)(rong)(rong)資和(he)各(ge)(ge)種(zhong)(zhong)虛擬(ni)經濟(ji)的(de)(de)(de)(de)(de)投(tou)(tou)資,可以獲得更多的(de)(de)(de)(de)(de)流動資金(jin)(jin),投(tou)(tou)入(ru)到企(qi)業(ye)(ye)(ye)(ye)的(de)(de)(de)(de)(de)實體(ti)(ti)(ti)經濟(ji)發展中,從而擴大企(qi)業(ye)(ye)(ye)(ye)的(de)(de)(de)(de)(de)整體(ti)(ti)(ti)規模(mo)。
軟件分為(wei)管(guan)(guan)理(li)員、教師(shi)(shi)和(he)學生三層(ceng)管(guan)(guan)理(li)結構。管(guan)(guan)理(li)員除管(guan)(guan)理(li)教師(shi)(shi)賬號,還需(xu)輔助教師(shi)(shi)進(jin)行實(shi)驗基礎數據的設置以及系統的管(guan)(guan)理(li)維護工作。教師(shi)(shi)是實(shi)驗的發起(qi)者,設置虛擬環境參數,可(ke)實(shi)時查看學生的實(shi)驗情況。
軟件結構圖:
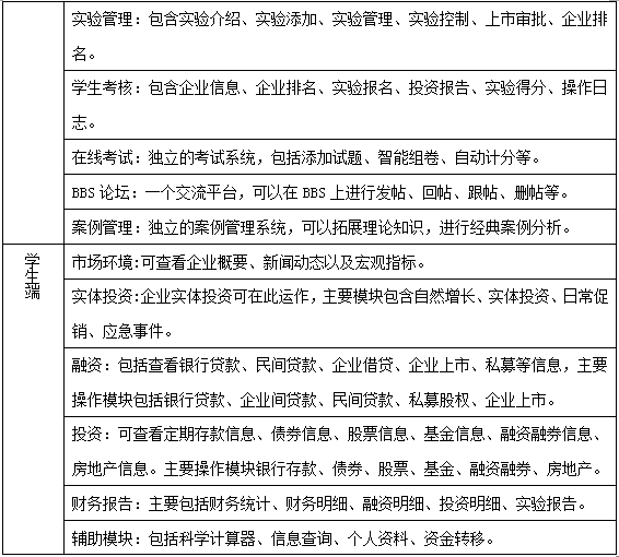
功能模塊:


投(tou)融資決策實(shi)(shi)驗是由(you)學生扮(ban)演(yan)各種企(qi)業(ye),教師給定企(qi)業(ye)的(de)初(chu)始資金(jin)(jin),分(fen)(fen)為(wei)固定資產和(he)流(liu)動資金(jin)(jin)兩(liang)部分(fen)(fen),學生可以合理分(fen)(fen)配流(liu)動資金(jin)(jin),利(li)用(yong)銀行存款(kuan)、銀行貸(dai)款(kuan)、債券、股票、基金(jin)(jin)、融資融券、房地產、企(qi)業(ye)間貸(dai)款(kuan)、民間貸(dai)款(kuan)、私募股權、企(qi)業(ye)上市等投(tou)融資手段,積累實(shi)(shi)體投(tou)資資金(jin)(jin)。

資金流:

1.軟(ruan)件結構簡單,內容豐富
系統實訓(xun)內容主要模塊包(bao)括(kuo)(kuo)市場(chang)環(huan)境、實體投資(zi)(zi)(zi)(zi)、融(rong)(rong)資(zi)(zi)(zi)(zi)、投資(zi)(zi)(zi)(zi)報(bao)告以及財務報(bao)告。通過(guo)投資(zi)(zi)(zi)(zi)和融(rong)(rong)資(zi)(zi)(zi)(zi)兩類決(jue)策積累(lei)資(zi)(zi)(zi)(zi)金(jin),最終(zhong)進行實體投資(zi)(zi)(zi)(zi)。軟件中(zhong)(zhong)包(bao)含所有的(de)投融(rong)(rong)資(zi)(zi)(zi)(zi)方法,包(bao)括(kuo)(kuo):投資(zi)(zi)(zi)(zi)中(zhong)(zhong)的(de)銀(yin)行貸(dai)款(kuan)、債權、股(gu)票、基金(jin)、融(rong)(rong)資(zi)(zi)(zi)(zi)融(rong)(rong)券、房地產(chan),融(rong)(rong)資(zi)(zi)(zi)(zi)中(zhong)(zhong)的(de)銀(yin)行貸(dai)款(kuan)、企業(ye)間貸(dai)款(kuan)、民間貸(dai)款(kuan)、私募(mu)股(gu)權、企業(ye)上市。
2.清晰(xi)的債權、股票、基(ji)金走(zou)勢圖
隨著宏觀(guan)因(yin)素(su)、交易因(yin)素(su)以及新(xin)聞因(yin)素(su)的(de)影響,債權(quan)、股票、基金(jin)(jin)的(de)價格(ge)隨之變化。系統根據內置函數顯(xian)示債權(quan)、股票和基金(jin)(jin)的(de)周(zhou)期走勢(shi)圖。通過條件(jian)搜索(suo)查看周(zhou)期走勢(shi)圖,結合影響因(yin)素(su)準確的(de)分析變化趨勢(shi)。
3.財(cai)務自動統計
提供財務(wu)報告模塊,包含財務(wu)統(tong)計(ji)、財務(wu)明(ming)(ming)(ming)細(xi)、融資(zi)(zi)明(ming)(ming)(ming)細(xi)、投資(zi)(zi)明(ming)(ming)(ming)細(xi)。系統(tong)自動統(tong)計(ji)并顯示財務(wu)的(de)收支圖、財務(wu)明(ming)(ming)(ming)細(xi)、實體資(zi)(zi)金(jin)明(ming)(ming)(ming)細(xi)、流動資(zi)(zi)金(jin)明(ming)(ming)(ming)細(xi)以及投融資(zi)(zi)明(ming)(ming)(ming)細(xi)。實驗者可(ke)隨時查看財務(wu)統(tong)計(ji),便(bian)于掌握資(zi)(zi)金(jin)的(de)流入、流出。
4.注重教學實踐,仿真市場環境
現(xian)代化(hua)的(de)教學方法,將所學的(de)金融知(zhi)識運用到(dao)模擬(ni)實踐(jian)中。通過某種算法將現(xian)實中各指標變化(hua)情況模擬(ni)出來,查看宏觀指標:GDP增長率(lv)走勢圖、當年利(li)率(lv)走勢圖、通貨膨(peng)脹率(lv)走勢圖、信貸額度(du)調整(zheng)率(lv)走勢圖、原(yuan)油價格走勢圖、匯率(lv)走勢圖等,讓(rang)學生了解(jie)整(zheng)個(ge)市場環境的(de)變化(hua)情況。
5.開放式的管(guan)理機制
提(ti)供教師管理員共同管理實(shi)驗(yan)基(ji)礎數據(ju),教師端可(ke)以手動控制實(shi)驗(yan)的開啟、暫停。實(shi)驗(yan)中教師可(ke)實(shi)時查看實(shi)驗(yan)操作日志(zhi)、得分、企業(ye)(ye)排名(ming)等實(shi)驗(yan)相(xiang)關過(guo)程(cheng)數據(ju)。在實(shi)驗(yan)過(guo)程(cheng)中,教師可(ke)添加投資項目(mu)以及審批(pi)企業(ye)(ye)上市實(shi)驗(yan)的控制。