Administration

1、軟件的(de)框架:行(xing)政審批模擬實訓系統分管(guan)(guan)理(li)員、教師和學生(sheng)三個(ge)用戶角色。分管(guan)(guan)理(li)員和教師學生(sheng)兩個(ge)登陸端口。由管(guan)(guan)理(li)員進行(xing)教師管(guan)(guan)理(li)。教師端進行(xing)班級學生(sheng)管(guan)(guan)理(li)及(ji)實驗(yan)相關數據的(de)設置。學生(sheng)端進行(xing)具體(ti)的(de)實驗(yan)
2、實(shi)驗(yan)由教師創建并設(she)(she)置(zhi),學生(sheng)分(fen)(fen)別扮演了采購(gou)活動(dong)中(zhong)的采購(gou)單位、采購(gou)中(zhong)心、供應商、專家四種角(jiao)色。實(shi)驗(yan)分(fen)(fen)組(zu)分(fen)(fen):自動(dong)分(fen)(fen)組(zu)和手(shou)動(dong)分(fen)(fen)組(zu)兩種方式。自動(dong)分(fen)(fen)組(zu):只需要(yao)設(she)(she)置(zhi)組(zu)數、各(ge)角(jiao)色人數,系統自動(dong)分(fen)(fen)配學生(sheng)角(jiao)色;手(shou)動(dong)分(fen)(fen)組(zu):設(she)(she)置(zhi)組(zu)數、各(ge)角(jiao)色人數,各(ge)角(jiao)色的學生(sheng)。
3、軟件模擬了公開招(zhao)標、邀請招(zhao)標、競爭性談判、單一來源、詢價采(cai)(cai)(cai)購(gou)(gou)五種方(fang)式的采(cai)(cai)(cai)購(gou)(gou)流程(cheng),嚴格(ge)按照政府采(cai)(cai)(cai)購(gou)(gou)法的要(yao)求和流程(cheng),并結合政府采(cai)(cai)(cai)購(gou)(gou)的實際操作,區分每一種采(cai)(cai)(cai)購(gou)(gou)方(fang)式的差別。
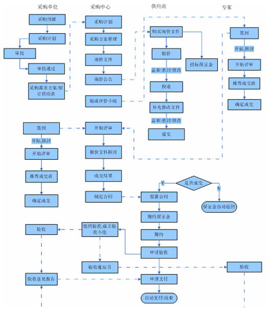
4、采(cai)(cai)購(gou)(gou)活動(dong)由(you)采(cai)(cai)購(gou)(gou)單位發起,根據采(cai)(cai)購(gou)(gou)目(mu)錄制定采(cai)(cai)購(gou)(gou)預算、采(cai)(cai)購(gou)(gou)計劃(hua)、采(cai)(cai)購(gou)(gou)需求建(jian)立采(cai)(cai)購(gou)(gou)任務(wu)。由(you)采(cai)(cai)購(gou)(gou)中心組織并發布采(cai)(cai)購(gou)(gou)信息(xi),供(gong)應商通過采(cai)(cai)購(gou)(gou)信息(xi)前來購(gou)(gou)買標(biao)書(shu)、制作采(cai)(cai)購(gou)(gou)響應文件、投遞(di)標(biao)書(shu)、交納保證金、參加標(biao)前會和踏勘、開標(biao)前提交質疑文件
5、學生端
采購中心:
采(cai)(cai)購(gou)中心信息、制定采(cai)(cai)購(gou)方案(an)、采(cai)(cai)購(gou)方案(an)管理(li)制定招(zhao)(zhao)標(biao)(biao)文件、資(zi)格預審(邀請(qing)招(zhao)(zhao)標(biao)(biao))、投標(biao)(biao)邀請(qing)、邀請(qing)招(zhao)(zhao)標(biao)(biao)&單一來源、招(zhao)(zhao)標(biao)(biao)公告、踏(ta)勘與(yu)標(biao)(biao)前會、查看(kan)供應商投標(biao)(biao)、(結(jie)束(shu)投標(biao)(biao))查看(kan)流標(biao)(biao)、采(cai)(cai)購(gou)現(xian)場、定標(biao)(biao)、制定合同、組織驗收(shou)
采購單位:
采購(gou)單(dan)位(wei)信息、采購(gou)預算(suan)、采購(gou)計劃、采購(gou)需求、踏勘與(yu)標前(qian)會、采購(gou)現場、查看定(ding)標、采購(gou)合同、驗收
供應商:
供應(ying)商信息、資格預(yu)審、采(cai)購文件、踏勘、投標(biao)(biao)保證(zheng)金(jin)、采(cai)購現場(應(ying)標(biao)(biao))、應(ying)標(biao)(biao)結(jie)果、中標(biao)(biao)、驗(yan)收、支付(fu)
6、專家評標(biao):專家注冊信息(xi)、資質申請、招標(biao)文件、采(cai)購(gou)現場、驗收(shou)
7、政府(fu)采(cai)購網(wang):各角色(se)共(gong)用的一個模塊。通過(guo)政府(fu)采(cai)購網(wang)可查看到采(cai)購單(dan)位、供應商信(xin)息、專家信(xin)息和招標信(xin)息、中標信(xin)息。
8、流程圖(tu)(tu)模塊:1、詢價采購流程圖(tu)(tu)2、邀(yao)請招標流程圖(tu)(tu)3、單(dan)一來源流程圖(tu)(tu)4、公(gong)開招標流程圖(tu)(tu)5、競(jing)爭性談判(pan)流程圖(tu)(tu)
適用于任何類型
企業采購流程
公開招標
詢價采購
單一來源
邀請招標
競爭性談判