Management Major

思(si)沃電子政務辦公平臺(tai)模(mo)擬實(shi)訓(xun)系統的重(zhong)點是將理(li)論和實(shi)踐、案例(li)(li)分析(xi)(xi)相結合。該教學(xue)平臺(tai)軟件的重(zhong)點是電子政務辦公平臺(tai)的基本(ben)理(li)論及其管(guan)理(li)實(shi)踐,同時提供大(da)量教學(xue)案例(li)(li)分析(xi)(xi)。
用(yong)戶對象:適用(yong)于開設電子(zi)政(zheng)(zheng)務(wu)教學的高校(xiao)與培訓機構的網絡(luo)實驗課(ke)程。為電子(zi)政(zheng)(zheng)務(wu)學科的師生提(ti)供虛擬的實訓平臺。
軟件教學方式:理(li)論學習與案例實踐相(xiang)結(jie)合,將實驗考(kao)核(he)與教學考(kao)核(he)系統相(xiang)結(jie)合。
教(jiao)(jiao)(jiao)學軟件(jian)的功(gong)能概述:電子政務辦公平臺(tai)模擬實(shi)訓系統(tong)分管(guan)理(li)(li)(li)員(yuan)、教(jiao)(jiao)(jiao)師(shi)和(he)(he)學生(sheng)(sheng)三個用戶角色。分管(guan)理(li)(li)(li)員(yuan)和(he)(he)教(jiao)(jiao)(jiao)師(shi)學生(sheng)(sheng)兩個登(deng)陸端(duan)口。由管(guan)理(li)(li)(li)員(yuan)進行(xing)教(jiao)(jiao)(jiao)師(shi)管(guan)理(li)(li)(li)。教(jiao)(jiao)(jiao)師(shi)端(duan)進行(xing)班級(ji)學生(sheng)(sheng)管(guan)理(li)(li)(li)及實(shi)驗相關數據(ju)的設置。學生(sheng)(sheng)端(duan)進行(xing)具體的實(shi)驗。系統(tong)還集成了(le)案例分析、內(nei)部郵件(jian)、在(zai)線考試三個輔助性(xing)模塊(kuai),已更完善本實(shi)訓系統(tong)與教(jiao)(jiao)(jiao)學的結合。
模擬各類(lei)政(zheng)府網站
以及辦公流程
例:市人民政府
市衛生局
機關黨委
市科技局
市高新產業局
市人事局
公務員管理處
二、軟件(jian)特點及優勢(shi)
關鍵詞:模擬實(shi)(shi)訓系統(tong) 實(shi)(shi)訓教學(xue)軟件 實(shi)(shi)訓教學(xue)平臺(tai) 教學(xue)系統(tong)
學生端前臺:
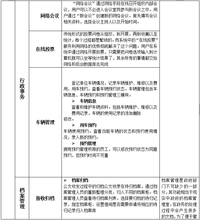
首(shou)頁(ye)、政(zheng)(zheng)務(wu)(wu)資訊(xun)、政(zheng)(zheng)策法規(gui)、政(zheng)(zheng)府文(wen)件、新聞動態、公(gong)(gong)告(gao)通知、組織機(ji)構、服務(wu)(wu)導航、信息(xi)查詢、在(zai)線辦理(li)(li)(在(zai)線辦事流(liu)程(cheng)維護、在(zai)線辦事接(jie)納)、在(zai)線咨(zi)詢、領導信箱(xiang)、投訴舉報、熱點調查、政(zheng)(zheng)務(wu)(wu)論(lun)壇 學生端(duan)后臺:通訊(xun)錄、日程(cheng)安排、便箋、單(dan)位工(gong)作(zuo)(zuo)計劃、個人工(gong)作(zuo)(zuo)計劃、發文(wen)管(guan)(guan)(guan)(guan)(guan)理(li)(li)、收(shou)文(wen)管(guan)(guan)(guan)(guan)(guan)理(li)(li)、遠程(cheng)收(shou)發、呈批(pi)管(guan)(guan)(guan)(guan)(guan)理(li)(li)、公(gong)(gong)文(wen)設(she)置、網(wang)絡會議、在(zai)線投票、車輛(liang)管(guan)(guan)(guan)(guan)(guan)理(li)(li)、接(jie)收(shou)歸(gui)檔、管(guan)(guan)(guan)(guan)(guan)理(li)(li)檔案、檔案借(jie)閱、組織結構管(guan)(guan)(guan)(guan)(guan)理(li)(li)、員工(gong)管(guan)(guan)(guan)(guan)(guan)理(li)(li)、考勤(qin)管(guan)(guan)(guan)(guan)(guan)理(li)(li)、用戶管(guan)(guan)(guan)(guan)(guan)理(li)(li)、模塊管(guan)(guan)(guan)(guan)(guan)理(li)(li)、權限管(guan)(guan)(guan)(guan)(guan)理(li)(li)
多模塊(kuai)、多種實戰(zhan)方(fang)式隨意組合;
六大類(lei)29種測(ce)驗全面滿足教學和實戰需要;
案例演示涵蓋人力資源(yuan)管(guan)理四(si)大工作情境;
三大(da)熱門評價中心(xin)技術提升專業水平;
互(hu)動學生實驗,有(you)效鞏(gong)固專業技能,加強師生溝通;
簡(jian)便的操(cao)作(zuo)方法;
互動式的學習;
專(zhuan)業(ye)、全面的教(jiao)學輔(fu)助資(zi)料;
迅速的服務和持續升級(ji)。
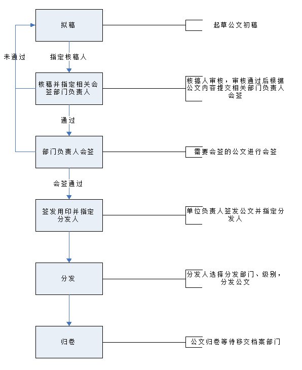
公文擬稿
起草文(wen)件初稿。填(tian)寫公文(wen)編號、標題、保密期限,
選擇公文(wen)類型(xing)、秘密等級、緊急程度以及公文(wen)文(wen)件,并指定公文(wen)的審核人,提交(jiao)后創建公文(wen)。
公文審核
由擬稿時指定的審核(he)人收到審核(he)通知后,進(jin)入公文(wen)(wen)審核(he)功能,對需要審核(he)的公文(wen)(wen)進(jin)行操作(zuo)。
公文會簽
會(hui)簽人會(hui)簽公文。
公文簽發
簽發人(ren)退稿(gao)或者通過指定公文分發人(ren)。
公文分發
分發人(ren)負責(ze)選擇公文(wen)的接收部(bu)門、接收人(ren)進行分發,
以及公(gong)文的歸檔工(gong)作(zuo)。
已發公文
經手的所(suo)有公(gong)文分發記錄。
已收公文
個(ge)人接收到的公(gong)文列表。
發文管(guan)理流(liu)程圖