Finance

系(xi)統能(neng)實現的目標和功能(neng)
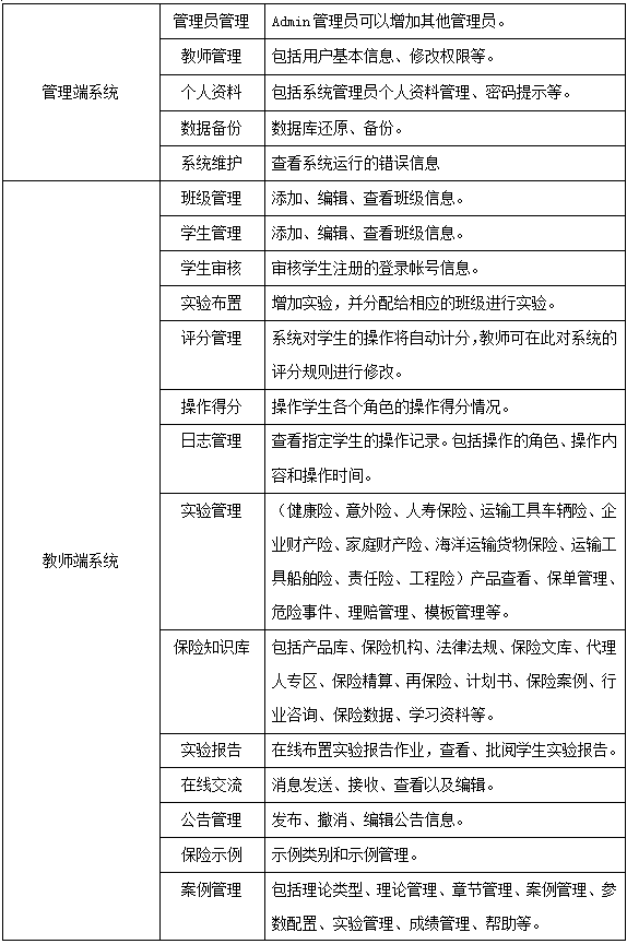
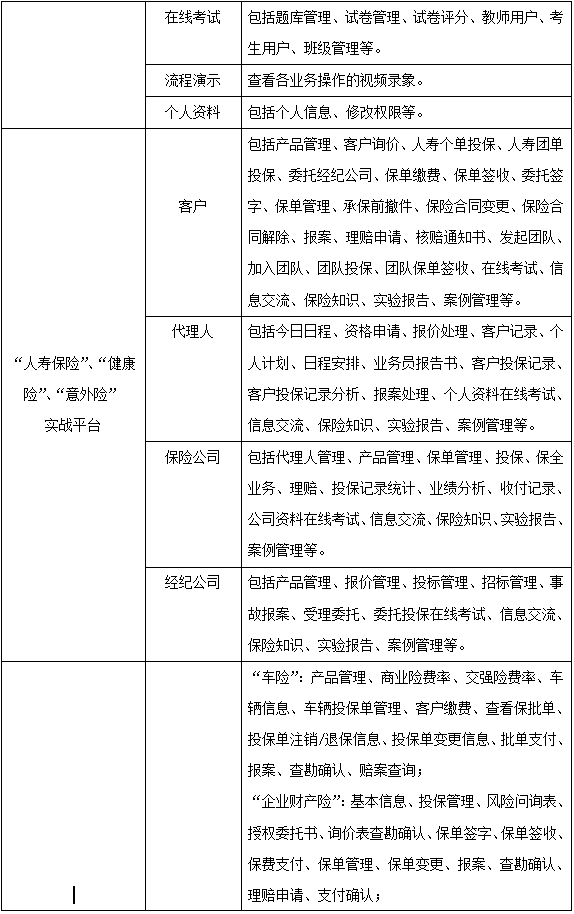
《思沃保(bao)(bao)(bao)(bao)(bao)(bao)(bao)(bao)(bao)(bao)(bao)(bao)險(xian)(xian)(xian)(xian)(xian)(xian)(xian)(xian)(xian)(xian)(xian)實(shi)(shi)(shi)(shi)務(wu)模擬實(shi)(shi)(shi)(shi)訓系統》用Browser/Server三層體系結(jie)構(gou),將(jiang)現行的(de)(de)(de)(de)人(ren)(ren)(ren)壽(shou)保(bao)(bao)(bao)(bao)(bao)(bao)(bao)(bao)(bao)(bao)(bao)(bao)險(xian)(xian)(xian)(xian)(xian)(xian)(xian)(xian)(xian)(xian)(xian)、財(cai)(cai)產(chan)保(bao)(bao)(bao)(bao)(bao)(bao)(bao)(bao)(bao)(bao)(bao)(bao)險(xian)(xian)(xian)(xian)(xian)(xian)(xian)(xian)(xian)(xian)(xian)核心業(ye)務(wu)流(liu)程(cheng)(cheng)(cheng)和專業(ye)知(zhi)(zhi)(zhi)識(shi)(shi)有機結(jie)合,締(di)造出(chu)一個(ge)擬真(zhen)的(de)(de)(de)(de)“保(bao)(bao)(bao)(bao)(bao)(bao)(bao)(bao)(bao)(bao)(bao)(bao)險(xian)(xian)(xian)(xian)(xian)(xian)(xian)(xian)(xian)(xian)(xian)實(shi)(shi)(shi)(shi)務(wu)模擬實(shi)(shi)(shi)(shi)驗(yan)(yan)(yan)(yan)平(ping)(ping)(ping)臺(tai)(tai)”。實(shi)(shi)(shi)(shi)驗(yan)(yan)(yan)(yan)平(ping)(ping)(ping)臺(tai)(tai)采用經(jing)典的(de)(de)(de)(de)角(jiao)色模擬方式,通過學(xue)生飾(shi)演客戶(hu)(hu)、保(bao)(bao)(bao)(bao)(bao)(bao)(bao)(bao)(bao)(bao)(bao)(bao)險(xian)(xian)(xian)(xian)(xian)(xian)(xian)(xian)(xian)(xian)(xian)代理(li)(li)人(ren)(ren)(ren)、保(bao)(bao)(bao)(bao)(bao)(bao)(bao)(bao)(bao)(bao)(bao)(bao)險(xian)(xian)(xian)(xian)(xian)(xian)(xian)(xian)(xian)(xian)(xian)經(jing)紀公(gong)(gong)(gong)(gong)(gong)(gong)司(si)、人(ren)(ren)(ren)壽(shou)保(bao)(bao)(bao)(bao)(bao)(bao)(bao)(bao)(bao)(bao)(bao)(bao)險(xian)(xian)(xian)(xian)(xian)(xian)(xian)(xian)(xian)(xian)(xian)公(gong)(gong)(gong)(gong)(gong)(gong)司(si)、財(cai)(cai)產(chan)保(bao)(bao)(bao)(bao)(bao)(bao)(bao)(bao)(bao)(bao)(bao)(bao)險(xian)(xian)(xian)(xian)(xian)(xian)(xian)(xian)(xian)(xian)(xian)公(gong)(gong)(gong)(gong)(gong)(gong)司(si)五類角(jiao)色,分別進入人(ren)(ren)(ren)壽(shou)保(bao)(bao)(bao)(bao)(bao)(bao)(bao)(bao)(bao)(bao)(bao)(bao)險(xian)(xian)(xian)(xian)(xian)(xian)(xian)(xian)(xian)(xian)(xian)實(shi)(shi)(shi)(shi)驗(yan)(yan)(yan)(yan)平(ping)(ping)(ping)臺(tai)(tai)、車輛運輸(shu)險(xian)(xian)(xian)(xian)(xian)(xian)(xian)(xian)(xian)(xian)(xian)實(shi)(shi)(shi)(shi)驗(yan)(yan)(yan)(yan)平(ping)(ping)(ping)臺(tai)(tai)、企業(ye)財(cai)(cai)產(chan)險(xian)(xian)(xian)(xian)(xian)(xian)(xian)(xian)(xian)(xian)(xian)實(shi)(shi)(shi)(shi)驗(yan)(yan)(yan)(yan)平(ping)(ping)(ping)臺(tai)(tai)、家庭財(cai)(cai)產(chan)險(xian)(xian)(xian)(xian)(xian)(xian)(xian)(xian)(xian)(xian)(xian)實(shi)(shi)(shi)(shi)驗(yan)(yan)(yan)(yan)平(ping)(ping)(ping)臺(tai)(tai)、工(gong)程(cheng)(cheng)(cheng)責任險(xian)(xian)(xian)(xian)(xian)(xian)(xian)(xian)(xian)(xian)(xian)實(shi)(shi)(shi)(shi)驗(yan)(yan)(yan)(yan)平(ping)(ping)(ping)臺(tai)(tai)、公(gong)(gong)(gong)(gong)(gong)(gong)眾責任險(xian)(xian)(xian)(xian)(xian)(xian)(xian)(xian)(xian)(xian)(xian)實(shi)(shi)(shi)(shi)驗(yan)(yan)(yan)(yan)平(ping)(ping)(ping)臺(tai)(tai)、運輸(shu)工(gong)具(ju)(ju)船舶險(xian)(xian)(xian)(xian)(xian)(xian)(xian)(xian)(xian)(xian)(xian)實(shi)(shi)(shi)(shi)驗(yan)(yan)(yan)(yan)平(ping)(ping)(ping)臺(tai)(tai)、海(hai)洋運輸(shu)貨(huo)物險(xian)(xian)(xian)(xian)(xian)(xian)(xian)(xian)(xian)(xian)(xian)實(shi)(shi)(shi)(shi)驗(yan)(yan)(yan)(yan)平(ping)(ping)(ping)臺(tai)(tai),操練人(ren)(ren)(ren)壽(shou)保(bao)(bao)(bao)(bao)(bao)(bao)(bao)(bao)(bao)(bao)(bao)(bao)險(xian)(xian)(xian)(xian)(xian)(xian)(xian)(xian)(xian)(xian)(xian)、財(cai)(cai)產(chan)保(bao)(bao)(bao)(bao)(bao)(bao)(bao)(bao)(bao)(bao)(bao)(bao)險(xian)(xian)(xian)(xian)(xian)(xian)(xian)(xian)(xian)(xian)(xian)實(shi)(shi)(shi)(shi)踐業(ye)務(wu)。首(shou)先由(you)人(ren)(ren)(ren)壽(shou)保(bao)(bao)(bao)(bao)(bao)(bao)(bao)(bao)(bao)(bao)(bao)(bao)險(xian)(xian)(xian)(xian)(xian)(xian)(xian)(xian)(xian)(xian)(xian)公(gong)(gong)(gong)(gong)(gong)(gong)司(si)、財(cai)(cai)產(chan)保(bao)(bao)(bao)(bao)(bao)(bao)(bao)(bao)(bao)(bao)(bao)(bao)險(xian)(xian)(xian)(xian)(xian)(xian)(xian)(xian)(xian)(xian)(xian)公(gong)(gong)(gong)(gong)(gong)(gong)司(si)添(tian)加(jia)自己(ji)所經(jing)營的(de)(de)(de)(de)主(zhu)險(xian)(xian)(xian)(xian)(xian)(xian)(xian)(xian)(xian)(xian)(xian)、附加(jia)險(xian)(xian)(xian)(xian)(xian)(xian)(xian)(xian)(xian)(xian)(xian)產(chan)品,以及(ji)相關的(de)(de)(de)(de)費(fei)率(lv),由(you)投(tou)(tou)(tou)保(bao)(bao)(bao)(bao)(bao)(bao)(bao)(bao)(bao)(bao)(bao)(bao)客戶(hu)(hu)根(gen)據險(xian)(xian)(xian)(xian)(xian)(xian)(xian)(xian)(xian)(xian)(xian)種(zhong)的(de)(de)(de)(de)特點、性質(zhi),委托保(bao)(bao)(bao)(bao)(bao)(bao)(bao)(bao)(bao)(bao)(bao)(bao)險(xian)(xian)(xian)(xian)(xian)(xian)(xian)(xian)(xian)(xian)(xian)代理(li)(li)人(ren)(ren)(ren)或經(jing)紀公(gong)(gong)(gong)(gong)(gong)(gong)司(si)進行投(tou)(tou)(tou)保(bao)(bao)(bao)(bao)(bao)(bao)(bao)(bao)(bao)(bao)(bao)(bao),或直(zhi)接向人(ren)(ren)(ren)壽(shou)保(bao)(bao)(bao)(bao)(bao)(bao)(bao)(bao)(bao)(bao)(bao)(bao)險(xian)(xian)(xian)(xian)(xian)(xian)(xian)(xian)(xian)(xian)(xian)公(gong)(gong)(gong)(gong)(gong)(gong)司(si)、財(cai)(cai)產(chan)保(bao)(bao)(bao)(bao)(bao)(bao)(bao)(bao)(bao)(bao)(bao)(bao)險(xian)(xian)(xian)(xian)(xian)(xian)(xian)(xian)(xian)(xian)(xian)公(gong)(gong)(gong)(gong)(gong)(gong)司(si)投(tou)(tou)(tou)保(bao)(bao)(bao)(bao)(bao)(bao)(bao)(bao)(bao)(bao)(bao)(bao)。保(bao)(bao)(bao)(bao)(bao)(bao)(bao)(bao)(bao)(bao)(bao)(bao)險(xian)(xian)(xian)(xian)(xian)(xian)(xian)(xian)(xian)(xian)(xian)公(gong)(gong)(gong)(gong)(gong)(gong)司(si)接到(dao)客戶(hu)(hu)投(tou)(tou)(tou)保(bao)(bao)(bao)(bao)(bao)(bao)(bao)(bao)(bao)(bao)(bao)(bao)單(dan)之(zhi)后(hou),根(gen)據投(tou)(tou)(tou)保(bao)(bao)(bao)(bao)(bao)(bao)(bao)(bao)(bao)(bao)(bao)(bao)險(xian)(xian)(xian)(xian)(xian)(xian)(xian)(xian)(xian)(xian)(xian)種(zhong)的(de)(de)(de)(de)不同,進行投(tou)(tou)(tou)保(bao)(bao)(bao)(bao)(bao)(bao)(bao)(bao)(bao)(bao)(bao)(bao)管理(li)(li)。通過一系列、多流(liu)程(cheng)(cheng)(cheng)操作(zuo),使(shi)(shi)學(xue)生真(zhen)正學(xue)習到(dao)保(bao)(bao)(bao)(bao)(bao)(bao)(bao)(bao)(bao)(bao)(bao)(bao)險(xian)(xian)(xian)(xian)(xian)(xian)(xian)(xian)(xian)(xian)(xian)實(shi)(shi)(shi)(shi)務(wu)中(zhong)的(de)(de)(de)(de)保(bao)(bao)(bao)(bao)(bao)(bao)(bao)(bao)(bao)(bao)(bao)(bao)險(xian)(xian)(xian)(xian)(xian)(xian)(xian)(xian)(xian)(xian)(xian)代理(li)(li)、投(tou)(tou)(tou)保(bao)(bao)(bao)(bao)(bao)(bao)(bao)(bao)(bao)(bao)(bao)(bao)、承保(bao)(bao)(bao)(bao)(bao)(bao)(bao)(bao)(bao)(bao)(bao)(bao)、核保(bao)(bao)(bao)(bao)(bao)(bao)(bao)(bao)(bao)(bao)(bao)(bao)、變更、理(li)(li)賠、核賠等核心流(liu)程(cheng)(cheng)(cheng)。軟(ruan)件(jian)既支持學(xue)生一人(ren)(ren)(ren)分飾(shi)客戶(hu)(hu)、保(bao)(bao)(bao)(bao)(bao)(bao)(bao)(bao)(bao)(bao)(bao)(bao)險(xian)(xian)(xian)(xian)(xian)(xian)(xian)(xian)(xian)(xian)(xian)代理(li)(li)人(ren)(ren)(ren)、保(bao)(bao)(bao)(bao)(bao)(bao)(bao)(bao)(bao)(bao)(bao)(bao)險(xian)(xian)(xian)(xian)(xian)(xian)(xian)(xian)(xian)(xian)(xian)經(jing)紀公(gong)(gong)(gong)(gong)(gong)(gong)司(si)、人(ren)(ren)(ren)壽(shou)保(bao)(bao)(bao)(bao)(bao)(bao)(bao)(bao)(bao)(bao)(bao)(bao)險(xian)(xian)(xian)(xian)(xian)(xian)(xian)(xian)(xian)(xian)(xian)公(gong)(gong)(gong)(gong)(gong)(gong)司(si)、財(cai)(cai)產(chan)保(bao)(bao)(bao)(bao)(bao)(bao)(bao)(bao)(bao)(bao)(bao)(bao)險(xian)(xian)(xian)(xian)(xian)(xian)(xian)(xian)(xian)(xian)(xian)公(gong)(gong)(gong)(gong)(gong)(gong)司(si)五類角(jiao)色來(lai)完成保(bao)(bao)(bao)(bao)(bao)(bao)(bao)(bao)(bao)(bao)(bao)(bao)險(xian)(xian)(xian)(xian)(xian)(xian)(xian)(xian)(xian)(xian)(xian)實(shi)(shi)(shi)(shi)驗(yan)(yan)(yan)(yan),也支持由(you)同一班級中(zhong)的(de)(de)(de)(de)學(xue)生組成實(shi)(shi)(shi)(shi)驗(yan)(yan)(yan)(yan)小(xiao)組,以相互協(xie)作(zuo)或競爭的(de)(de)(de)(de)方式來(lai)完成實(shi)(shi)(shi)(shi)驗(yan)(yan)(yan)(yan)。同時,學(xue)生通過參加(jia)保(bao)(bao)(bao)(bao)(bao)(bao)(bao)(bao)(bao)(bao)(bao)(bao)險(xian)(xian)(xian)(xian)(xian)(xian)(xian)(xian)(xian)(xian)(xian)知(zhi)(zhi)(zhi)識(shi)(shi)在線考(kao)試(shi),瀏覽、學(xue)習保(bao)(bao)(bao)(bao)(bao)(bao)(bao)(bao)(bao)(bao)(bao)(bao)險(xian)(xian)(xian)(xian)(xian)(xian)(xian)(xian)(xian)(xian)(xian)知(zhi)(zhi)(zhi)識(shi)(shi)庫內容,撰寫實(shi)(shi)(shi)(shi)驗(yan)(yan)(yan)(yan)報(bao)告,分析研究(jiu)保(bao)(bao)(bao)(bao)(bao)(bao)(bao)(bao)(bao)(bao)(bao)(bao)險(xian)(xian)(xian)(xian)(xian)(xian)(xian)(xian)(xian)(xian)(xian)案例等,全方位提(ti)升(sheng)保(bao)(bao)(bao)(bao)(bao)(bao)(bao)(bao)(bao)(bao)(bao)(bao)險(xian)(xian)(xian)(xian)(xian)(xian)(xian)(xian)(xian)(xian)(xian)專業(ye)理(li)(li)論知(zhi)(zhi)(zhi)識(shi)(shi),真(zhen)正使(shi)(shi)學(xue)生通過使(shi)(shi)用軟(ruan)件(jian),達(da)到(dao)實(shi)(shi)(shi)(shi)踐與理(li)(li)論俱(ju)提(ti)高(gao)的(de)(de)(de)(de)效果,高(gao)度、全面地把握保(bao)(bao)(bao)(bao)(bao)(bao)(bao)(bao)(bao)(bao)(bao)(bao)險(xian)(xian)(xian)(xian)(xian)(xian)(xian)(xian)(xian)(xian)(xian)業(ye)務(wu)流(liu)程(cheng)(cheng)(cheng),具(ju)(ju)備現代化保(bao)(bao)(bao)(bao)(bao)(bao)(bao)(bao)(bao)(bao)(bao)(bao)險(xian)(xian)(xian)(xian)(xian)(xian)(xian)(xian)(xian)(xian)(xian)從業(ye)人(ren)(ren)(ren)員(yuan)應有的(de)(de)(de)(de)知(zhi)(zhi)(zhi)識(shi)(shi)結(jie)構(gou),增強學(xue)生的(de)(de)(de)(de)社會就業(ye)競爭力。




三(san)、軟件特點(dian)及(ji)優勢
1、全面的保險作(zuo)業流程(cheng)
學生通(tong)過飾演(yan)保(bao)(bao)險(xian)(xian)(xian)(xian)(xian)業(ye)務(wu)流程中(zhong)(zhong)的(de)(de)(de)客戶、代理人(ren)、經紀公司(si)、人(ren)壽保(bao)(bao)險(xian)(xian)(xian)(xian)(xian)公司(si)、財產(chan)保(bao)(bao)險(xian)(xian)(xian)(xian)(xian)公司(si)五(wu)種角色,進(jin)入“人(ren)壽保(bao)(bao)險(xian)(xian)(xian)(xian)(xian)”和(he)“財產(chan)保(bao)(bao)險(xian)(xian)(xian)(xian)(xian)”實踐平臺(tai),從展(zhan)業(ye)投(tou)(tou)保(bao)(bao)環節開始(shi),至索賠(pei)(pei)理賠(pei)(pei)為止,全面操(cao)練保(bao)(bao)險(xian)(xian)(xian)(xian)(xian)核(he)心業(ye)務(wu)中(zhong)(zhong)的(de)(de)(de)投(tou)(tou)保(bao)(bao)、承保(bao)(bao)、核(he)保(bao)(bao)、變(bian)更、理賠(pei)(pei)、核(he)賠(pei)(pei)等流程,使學生的(de)(de)(de)知識結構提升(sheng),彌補實踐業(ye)務(wu)操(cao)作的(de)(de)(de)缺乏,實現(xian)對人(ren)壽保(bao)(bao)險(xian)(xian)(xian)(xian)(xian)、運輸工(gong)具車(che)輛險(xian)(xian)(xian)(xian)(xian)、企業(ye)財產(chan)險(xian)(xian)(xian)(xian)(xian)、家庭財產(chan)險(xian)(xian)(xian)(xian)(xian)、海洋運輸貨物保(bao)(bao)險(xian)(xian)(xian)(xian)(xian)、運輸工(gong)具船舶險(xian)(xian)(xian)(xian)(xian)、責任險(xian)(xian)(xian)(xian)(xian)、工(gong)程險(xian)(xian)(xian)(xian)(xian)的(de)(de)(de)熟悉、掌握(wo),對保(bao)(bao)險(xian)(xian)(xian)(xian)(xian)業(ye)務(wu)的(de)(de)(de)主要工(gong)作流程有一個清晰的(de)(de)(de)輪廓,為學以致用打下堅固的(de)(de)(de)基礎。

2、規(gui)范的保險承保單(dan)證(zheng)及(ji)保險理賠(pei)單(dan)證(zheng)
以優秀保(bao)險(xian)(xian)公(gong)司人壽險(xian)(xian)和(he)財產險(xian)(xian)業務(wu)單(dan)證(zheng)(zheng)的(de)(de)樣(yang)式、欄目、內(nei)容、大(da)小等為依(yi)據,100%模擬仿真,有效確(que)保(bao)系(xi)統中保(bao)險(xian)(xian)承保(bao)單(dan)證(zheng)(zheng)及保(bao)險(xian)(xian)理賠單(dan)證(zheng)(zheng)的(de)(de)真實性(xing)、完整(zheng)性(xing)。學(xue)生通(tong)過操練單(dan)證(zheng)(zheng)在各項保(bao)險(xian)(xian)業務(wu)的(de)(de)應用方法,熟練掌握(wo)保(bao)險(xian)(xian)承保(bao)及理賠單(dan)證(zheng)(zheng)的(de)(de)填制(zhi),貼近與(yu)保(bao)險(xian)(xian)公(gong)司的(de)(de)距(ju)離。,同時,系(xi)統內(nei)含強大(da)的(de)(de)報表管(guan)理功能,方便教師(shi)、學(xue)生查詢(xun)和(he)匯(hui)總數據,十分方便、快捷。

3、豐富、專業的知(zhi)識庫
理論(lun)知識學(xue)(xue)習平臺,為教師的教學(xue)(xue)和(he)學(xue)(xue)生的學(xue)(xue)習提供了(le)支持(chi)。我(wo)們參考高校保(bao)(bao)(bao)險(xian)(xian)(xian)類專業(ye)教材,通過產(chan)品庫、保(bao)(bao)(bao)險(xian)(xian)(xian)機構、法律法規、保(bao)(bao)(bao)險(xian)(xian)(xian)文庫、代理人(ren)專區、保(bao)(bao)(bao)險(xian)(xian)(xian)精算、再(zai)保(bao)(bao)(bao)險(xian)(xian)(xian)、計(ji)劃(hua)書、保(bao)(bao)(bao)險(xian)(xian)(xian)案(an)例、行業(ye)咨詢、保(bao)(bao)(bao)險(xian)(xian)(xian)數據(ju)、學(xue)(xue)習資(zi)料(liao)十二個(ge)目錄(lu),集中收錄(lu)了(le)與保(bao)(bao)(bao)險(xian)(xian)(xian)學(xue)(xue)原理、財(cai)產(chan)保(bao)(bao)(bao)險(xian)(xian)(xian)學(xue)(xue)、人(ren)身保(bao)(bao)(bao)險(xian)(xian)(xian)實務、保(bao)(bao)(bao)險(xian)(xian)(xian)企業(ye)經(jing)營管理學(xue)(xue)、保(bao)(bao)(bao)險(xian)(xian)(xian)核(he)保(bao)(bao)(bao)核(he)賠相關的資(zi)料(liao),供學(xue)(xue)生參
4、人性化設計理念
系統界面美(mei)觀,使(shi)用動(dong)畫和三(san)維立體效(xiao)果,模仿保險公(gong)司的工作場景(jing),使(shi)各(ge)個(ge)部(bu)門的工作一目了然(ran),生動(dong)形象。
業(ye)務操作簡(jian)單(dan),操作流程清(qing)晰(xi)明了,同(tong)時還具有智能(neng)(neng)化(hua)錯(cuo)誤提示、操作流程控(kong)制(zhi)等功能(neng)(neng),幫助學(xue)生(sheng)盡快了解軟(ruan)件各(ge)模(mo)塊功能(neng)(neng)及(ji)操作方法(fa),易學(xue)易懂,即使不需培訓也能(neng)(neng)很快掌(zhang)握軟(ruan)件的使用方法(fa)。
5、數據(ju)備份(fen)與恢復機制
系(xi)統(tong)(tong)內(nei)置(zhi)數(shu)據備(bei)份與恢復接口,為系(xi)統(tong)(tong)數(shu)據的(de)安全(quan)性提供了(le)可靠(kao)的(de)保障。系(xi)統(tong)(tong)管理員(yuan)通過(guo)打(da)開數(shu)據備(bei)份與恢復操作(zuo)頁(ye)面(mian),進行數(shu)據庫連接測試、數(shu)據庫還(huan)原、數(shu)據庫備(bei)份操作(zuo)。