International Trade

關鍵詞:外(wai)貿函電(dian)實訓(xun)平(ping)臺 外(wai)貿函電(dian)實訓(xun)教學(xue)(xue)軟(ruan)件 外(wai)貿函電(dian)實訓(xun)教學(xue)(xue)平(ping)臺 外(wai)貿函電(dian)教學(xue)(xue)系統
思沃外貿(mao)函電實(shi)訓系統(案(an)例版)主要(yao)是(shi)用于各大中(zhong)專(zhuan)院校外經(jing)貿(mao)類專(zhuan)業或(huo)者有(you)外貿(mao)實(shi)際操作(zuo)練習要(yao)求的(de)專(zhuan)業使用。
本(ben)教(jiao)學(xue)平臺軟件可以配(pei)合國際貿易(yi)實務或者進出口(kou)實務課程,在教(jiao)學(xue)過程中同步進行上(shang)機操作(zuo)實習(xi)。也(ye)可用(yong)作(zuo)課堂教(jiao)學(xue)完畢(bi)后,讓學(xue)生(sheng)進行整體(ti)流程的(de)上(shang)機操作(zuo)實習(xi)。
整個(ge)平臺系統的目標是(shi)建立(li)一個(ge)國(guo)(guo)際貿(mao)(mao)易的輔助(zhu)教(jiao)學系統,并能(neng)將國(guo)(guo)際貿(mao)(mao)易教(jiao)學過(guo)程(cheng)中所需要(yao)的各實踐點進行較好(hao)的體現。
國際貿(mao)(mao)易(yi)實務教學(xue)的(de)(de)(de)核心內(nei)容是(shi)外貿(mao)(mao)過(guo)程(cheng)(cheng)中相關函電的(de)(de)(de)書寫和各類單據的(de)(de)(de)填寫。為充分體(ti)現實踐(jian)教學(xue)的(de)(de)(de)宗旨(zhi),系(xi)統采用了以(yi)案例(li)教學(xue)為核心的(de)(de)(de)教學(xue)思想(xiang)。在系(xi)統中建立多個不同(tong)的(de)(de)(de)案例(li),讓(rang)學(xue)生在一個實際的(de)(de)(de)案例(li)中切身(shen)體(ti)會商品進出口(kou)交易(yi)的(de)(de)(de)全(quan)過(guo)程(cheng)(cheng)。并可在系(xi)統的(de)(de)(de)控制和引(yin)導下一步(bu)一步(bu)的(de)(de)(de)完成相應的(de)(de)(de)案例(li),并通過(guo)這(zhe)樣的(de)(de)(de)實際操(cao)作使其全(quan)面、系(xi)統、規范地(di)掌握從事進出口(kou)交易(yi)地(di)主要操(cao)作技能。
學生端




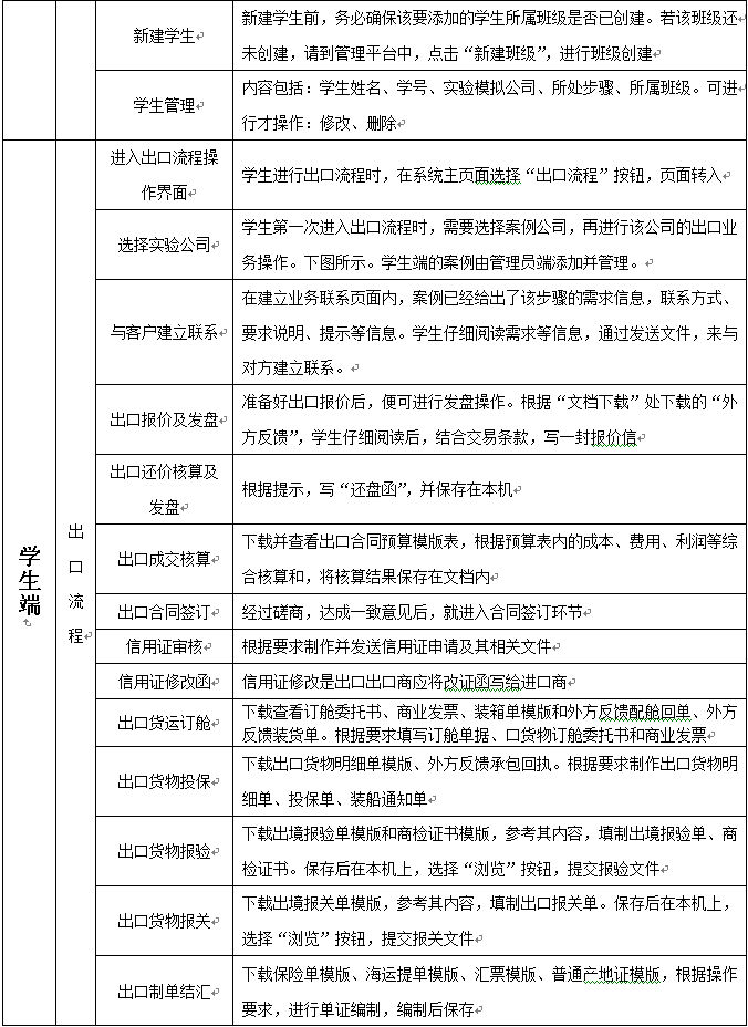
出口流程

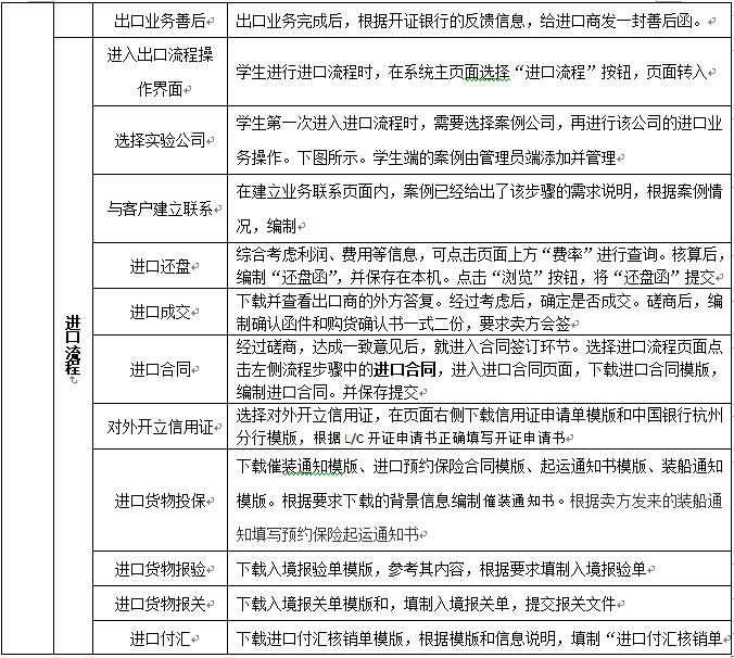
進口流程

1.采用B/S架構,在(zai)服務(wu)器(qi)上安裝本軟(ruan)件(jian),用戶端(duan)可通過相連的局域網或互聯 網訪問服務(wu)器(qi)應(ying)用本軟(ruan)件(jian)。本教學軟(ruan)件(jian)不受時間(jian)空間(jian)的影(ying)響,學生在(zai)寢(qin)室和機(ji)房都可以(yi)來(lai)完成(cheng)試驗(yan)。
2.權限分為管(guan)理(li)員(yuan)、教(jiao)(jiao)師和(he)學(xue)生,其中學(xue)生端在首頁以出口(kou)流(liu)程(cheng)、進(jin)口(kou)流(liu)程(cheng)、資費(fei)信息、幫助、注(zhu)冊等模塊(kuai)顯示。教(jiao)(jiao)師通(tong)過(guo)兩(liang)個權限對(dui)用戶、實(shi)驗基礎數據、實(shi)驗進(jin)程(cheng)等方(fang)(fang)面進(jin)行(xing)(xing)有效的管(guan)理(li)。教(jiao)(jiao)師通(tong)過(guo)系統中的獨立端口(kou)對(dui)班級(ji)學(xue)生進(jin)行(xing)(xing)管(guan)理(li),可對(dui)學(xue)生所需(xu)實(shi)驗步驟(zou)進(jin)行(xing)(xing)分步開(kai)放操(cao)作(zuo)權限。教(jiao)(jiao)師也(ye)可根據自己所總結(jie)的案例或者典型的案例在管(guan)理(li)員(yuan)端口(kou)進(jin)行(xing)(xing)添加,操(cao)作(zuo)簡單、方(fang)(fang)便。
3. 當實(shi)驗結(jie)束時,軟件(jian)將(jiang)操作實(shi)踐的(de)(de)記錄(lu)提供(gong)給教(jiao)(jiao)師端進(jin)(jin)行批閱評分(fen),同(tong)學(xue)(xue)系統(tong)將(jiang)自(zi)動統(tong)計(ji)分(fen)數,并提供(gong)成績查詢(xun)模塊,讓教(jiao)(jiao)師了解學(xue)(xue)生(sheng)對業務和(he)單據的(de)(de)掌(zhang)握情況,以便調整(zheng)教(jiao)(jiao)學(xue)(xue)計(ji)劃。體現整(zheng)個進(jin)(jin)出(chu)口(kou)貿易中(zhong)完整(zheng)的(de)(de)流(liu)程和(he)步(bu)驟,包(bao)含將(jiang)實(shi)際中(zhong)常(chang)用的(de)(de)函電和(he)單證(zheng)類型。所(suo)有的(de)(de)單證(zheng)練習都(dou)備有單證(zheng)模板,用于(yu)學(xue)(xue)生(sheng)填寫,且(qie)所(suo)有的(de)(de)練習模塊都(dou)備有取自(zi)實(shi)際外(wai)貿案例過程中(zhong)的(de)(de)參考答案。
4.進口(kou)(kou)流程包含選擇實驗(yan)公司、與客戶建立聯系、出口(kou)(kou)報價(jia)(jia)及發盤、出口(kou)(kou)還價(jia)(jia)核算及發盤、出口(kou)(kou)成交核算、出口(kou)(kou)合同簽訂(ding)、信(xin)用(yong)證(zheng)(zheng)審核、信(xin)用(yong)證(zheng)(zheng)修(xiu)改函(han)、出口(kou)(kou)貨運訂(ding)艙(cang)、出口(kou)(kou)貨物(wu)投保、出口(kou)(kou)貨物(wu)報檢(jian)、出口(kou)(kou)貨物(wu)報關、出口(kou)(kou)制單(dan)結匯和(he)出口(kou)(kou)業務善后等內(nei)容。軟件內(nei)容注重(zhong)實務操作,它(ta)針對(dui)外貿業務的實踐性和(he)適時性,通過各(ge)(ge)種案例加深(shen)對(dui)國際貿易各(ge)(ge)種慣例及法(fa)律法(fa)規、業務規范的理(li)解和(he)記憶(yi)。
5. 案(an)例分(fen)析是為各教學(xue)步驟添加具體的(de)(de)案(an)例內容(rong)。在案(an)例中(zhong),將以事實(shi)為依據,為學(xue)生(sheng)講解(jie)外(wai)貿(mao)業務中(zhong)各方面的(de)(de)注意事項(xiang)。內容(rong)鮮明(ming)、故事典(dian)型,更(geng)能起到增強記(ji)憶(yi)的(de)(de)效果。案(an)例分(fen)析將提供大量實(shi)際案(an)例信息,給學(xue)生(sheng)閱讀。以實(shi)際的(de)(de)例子給學(xue)生(sheng)帶(dai)來真實(shi)感(gan)。進(jin)口流程包含選擇(ze)實(shi)驗公司、與客戶建(jian)立(li)聯(lian)系、進(jin)口還盤、進(jin)口成(cheng)交、進(jin)口合同、對(dui)外(wai)開立(li)信用(yong)證(zheng)、進(jin)口貨物(wu)投(tou)保、進(jin)口貨物(wu)報檢、進(jin)口貨物(wu)報關和進(jin)口匯(hui)付(fu)等內容(rong)。
6. 外貿常(chang)識(shi)(shi)包含(han)的(de)(de)(de)(de)內容(rong)廣泛,可以是業務操作常(chang)識(shi)(shi),也可以是法(fa)(fa)律法(fa)(fa)規(gui)常(chang)識(shi)(shi)及一些專(zhuan)業性術語的(de)(de)(de)(de)解(jie)釋。目前,軟件中(zhong)默(mo)認的(de)(de)(de)(de)外貿常(chang)識(shi)(shi)分:相(xiang)關(guan)(guan)法(fa)(fa)律、法(fa)(fa)規(gui)、WTO專(zhuan)題、EDI專(zhuan)題、常(chang)用資(zi)源(yuan)類(lei)網站(zhan)、相(xiang)關(guan)(guan)常(chang)識(shi)(shi)類(lei)知識(shi)(shi)。各大類(lei)下(xia)又包含(han)若干(gan)子(zi)類(lei)。各子(zi)類(lei)中(zhong)包含(han)大量(liang)外貿知識(shi)(shi)。提(ti)供(gong)知識(shi)(shi)庫和(he)幫助(zhu)功(gong)能,知識(shi)(shi)庫中(zhong)的(de)(de)(de)(de)背景(jing)知識(shi)(shi)可在管(guan)理員中(zhong)的(de)(de)(de)(de)知識(shi)(shi)庫管(guan)理中(zhong)進行內容(rong)的(de)(de)(de)(de)添(tian)加和(he)管(guan)理。
7.將實際中(zhong)外(wai)貿公司業(ye)務案(an)例和(he)教學案(an)例組合起來,設(she)計多套完整的(de)(de)(de)案(an)例,引導學生(sheng)進行(xing)理論知(zhi)識(shi)的(de)(de)(de)運用,讓(rang)學生(sheng)對國際貿易過程中(zhong)的(de)(de)(de)業(ye)務有立體的(de)(de)(de)認識(shi)和(he)了解。
8.為(wei)實驗準(zhun)備完整(zheng)的費率查(cha)詢(xun)表,包括貨物等級表、海洋運價表、海關稅則表、匯率表。
9.提供知識庫(ku),即“背景(jing)知識”,是由管(guan)(guan)理員在管(guan)(guan)理平臺的“管(guan)(guan)理員管(guan)(guan)理”下的“知識庫(ku)管(guan)(guan)理”中進行知識庫(ku)內容的添加(jia)和管(guan)(guan)理。如(ru)果要(yao)查看知識庫(ku)內容,可(ke)不需(xu)要(yao)登陸。在系統首頁(ye),點擊“出口(kou)流(liu)程”、“進口(kou)流(liu)程”或(huo)“咨詢(xun)信息(xi)”、“教師入口(kou)”等,都可(ke)打開知識庫(ku)的鏈節頁(ye)面(mian)。
10. 支持多教師,多班(ban)級(ji)同時(shi)使(shi)用(yong)。
11. 系(xi)統(tong)提(ti)(ti)供的(de)(de)單(dan)證、流(liu)(liu)(liu)程(cheng)(cheng)等信息,都是從(cong)專業的(de)(de)高度,采用先進的(de)(de)計算機技術,與現(xian)實(shi)(shi)的(de)(de)單(dan)證模板(ban)及操作(zuo)流(liu)(liu)(liu)程(cheng)(cheng)保持(chi)“零”距離(li)差(cha)別(bie)。提(ti)(ti)供豐富的(de)(de)函(han)電和單(dan)證練習(xi)(xi)。學生對(dui)整個進出口貿易中(zhong)完(wan)整的(de)(de)流(liu)(liu)(liu)程(cheng)(cheng)的(de)(de)實(shi)(shi)際操練,其中(zhong)所(suo)有(you)步驟(zou)中(zhong)都設(she)立(li)對(dui)應的(de)(de)函(han)電和單(dan)證練習(xi)(xi)。所(suo)有(you)的(de)(de)單(dan)證練習(xi)(xi)都備有(you)單(dan)證模板(ban),用于學生填(tian)寫,且所(suo)有(you)的(de)(de)練習(xi)(xi)模塊都備有(you)取自實(shi)(shi)際外貿案例過程(cheng)(cheng)中(zhong)的(de)(de)參考答案。
12.以(yi)案(an)(an)例(li)教(jiao)學(xue)為中心(xin)(xin)。通過精心(xin)(xin)設(she)計的(de)多個完(wan)整的(de)案(an)(an)例(li),供(gong)學(xue)生練習和了解實際外貿過程(cheng)中的(de)所需要的(de)函電、單(dan)證(zheng)以(yi)及相關內(nei)容。系統本(ben)身提供(gong)多個設(she)定(ding)案(an)(an)例(li)流(liu)程(cheng),且系統允許(xu)教(jiao)師自行修改這些案(an)(an)例(li)流(liu)程(cheng)。教(jiao)師也可自己建立新的(de)案(an)(an)例(li)流(liu)程(cheng),以(yi)方便不同學(xue)校教(jiao)學(xue)使用。
13. 提(ti)供多個設(she)定案例(li)流(liu)程(cheng)(cheng),且系統(tong)允(yun)許教(jiao)師自行修(xiu)改這些案例(li)流(liu)程(cheng)(cheng)。教(jiao)師也可自己(ji)建立新的案例(li)流(liu)程(cheng)(cheng),便于不同(tong)學校教(jiao)學使用。